您的位置: 网站首页 >> 新闻>> 部门动态 >> 文章内容
韩城市融媒体中心关于报送2023年度陕西新闻奖作品的补充公示
来源:韩城新闻网  作者:韩城新闻网   阅读:565 2024-03-05

根据陕西省新闻工作者协会文件《关于2023年度陕西新闻奖、陕西省优秀新闻工作者报送工作的通知》要求,现对参加2023年度陕西新闻奖作品进行补充公示,公示时间:3月5日——3月11日。公示期间,若对公示内容有异议,请通过电话或书面形式向韩城市融媒体中心总编室反映。反映情况要实事求是,客观、公正、具体,并提供真实姓名和联系方式;匿名举报原则上不予受理。

举报电话:0913-5308551   

 

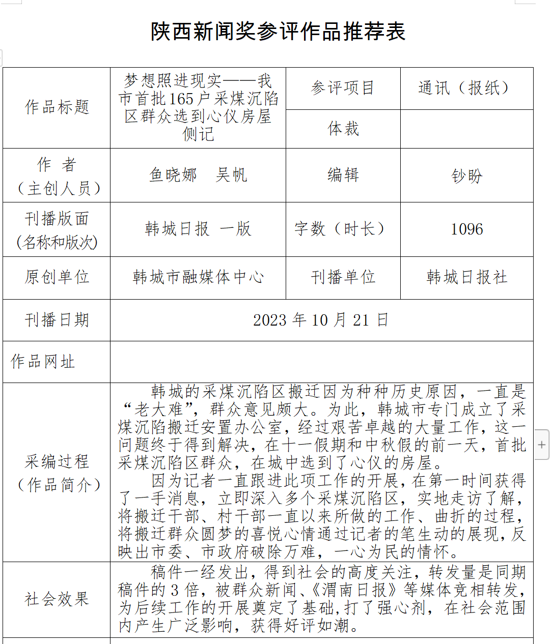
附件:参评2023年度陕西新闻奖作品推荐表4个

 

 

           

          韩城市融媒体中心

             2024年3月5日


Copyright◎2007 2024 sxhcRM.Cn. All Rights Reserved.
韩城市不良信息举报电话: 0913-5218708 韩城新闻网不良信息举报电话: 0913-5308567 省网络举报中心举报电话: 029- 63907152
互联网视听节目服务(AVSP) :127420091 |互联网新闻信息服务许可:61120240001
陕ICP备2024038696号-1 |陕公网安备61058102000313号
 
技术支持:西安网站建设