设为首页
加入收藏
微信
微博
首页
新闻
视频
万象
您的位置:
网站首页
>>
万象
>>
韩城网事
>> 文章内容
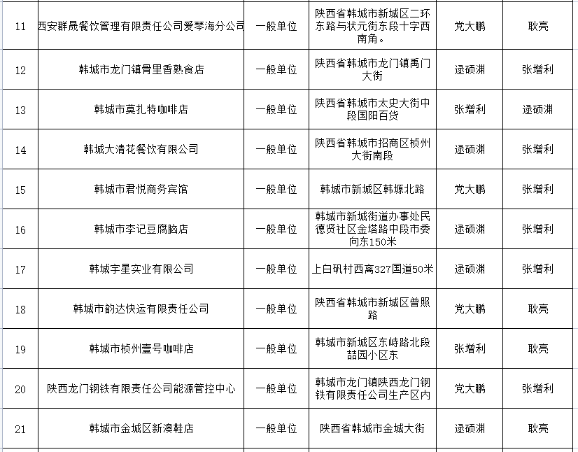
韩城市消防救援大队2月双随机一公开消防监督检查单位抽取名单
来源:韩城市消防救援大队 作者:韩城市消防救援大队 阅读:
29
次
2026-01-29
上一篇:【航拍韩城】绒雪美韩原
下一篇:韩城市消防救援大队1月“双随机一公开”监督抽查结果公示
友情链接
文化艺术网
陕西网渭南站
渭南政府网
华山网
三秦网
华商网
新华网
Copyright◎2007 2024 sxhcRM.Cn. All Rights Reserved.
韩城市不良信息举报电话: 0913-5218708 韩城新闻网不良信息举报电话: 0913-5308567 省网络举报中心举报电话: 029- 63907152
互联网视听节目服务(AVSP) :127420091 |互联网新闻信息服务许可:61120240001
陕ICP备2024038696号-1
|
陕公网安备61058102000313号
技术支持:
西安网站建设